广东省人民政府令
第253号
《广东省人民政府关于在中国(广东)自由贸易试验区和“证照分离”改革试点区域调整实施有关省政府规章规定和改革事项的决定》已经2018年2月1日广东省人民政府第十三届1次常务会议通过,现予公布,自公布之日起施行。
省长马兴瑞
2018年2月6日
广东省人民政府关于在中国(广东)自由 贸易试验区和“证照分离”改革试点区域调整实施有关省政府规章规定 和改革事项的决定
为了保障我省自由贸易试验区等区域依法推进“证照分离”改革,根据《中华人民共和国行政许可法》和《国务院关于在自由贸易试验区暂时调整有关行政法规、国务院文件和经国务院批准的部门规章规定的决定》《国务院关于在更大范围推进“证照分离”改革试点工作的意见》,省政府决定:
一、在中国(广东)自由贸易试验区和“证照分离”改革试点区域内,凡省政府规章规定与法律、行政法规、地方性法规调整实施的有关规定或者国务院推进“证照分离”改革试点政策不一致的,作相应调整实施。
二、属于省、市人民政府管理权限的“证照分离”改革事项,需由中国(广东)自由贸易试验区片区管理机构和“证照分离”改革试点区域管理机构实施的,经省人民政府批准,由上述管理机构实施或者与有关主管部门共同实施。
三、上述规定调整实施的期限与推进“证照分离”改革的期限一致。
四、需要调整实施的省政府规章规定和“证照分离”改革试点区域,经省人民政府批准后公布。
五、本决定自公布之日起施行。
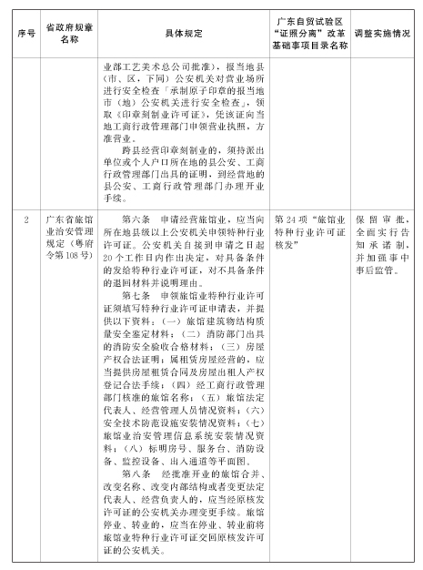
附件:广东省人民政府决定调整实施的省政府规章规定目录

